毕设网
设计分类
加载中...
必备工具
毕设定制
上传资源
登录/注册
搜索
填写用例说明信息
生成标准的用例说明Word文档
选择预设模板
-- 请选择一个预设模板 --
用户登录
用户注册
找回密码
修改密码
发布帖子
编辑帖子
删除帖子
评论帖子
点赞/收藏
查看个人信息
修改个人资料
上传头像
注销账户
搜索功能
文件上传
数据导出
分页浏览
消息通知
购买商品
支付订单
申请退款
购物车管理
订单查询
添加好友
发送私信
创建群组
分享内容
用户管理
内容审核
系统设置
数据统计
申请权限
审批权限
二次验证设置
设备管理
查看登录历史
屏蔽用户
举报用户
拉黑用户
关注用户
粉丝管理
下载文件
删除文件
导入数据
数据备份
数据恢复
应用模板
清空表单
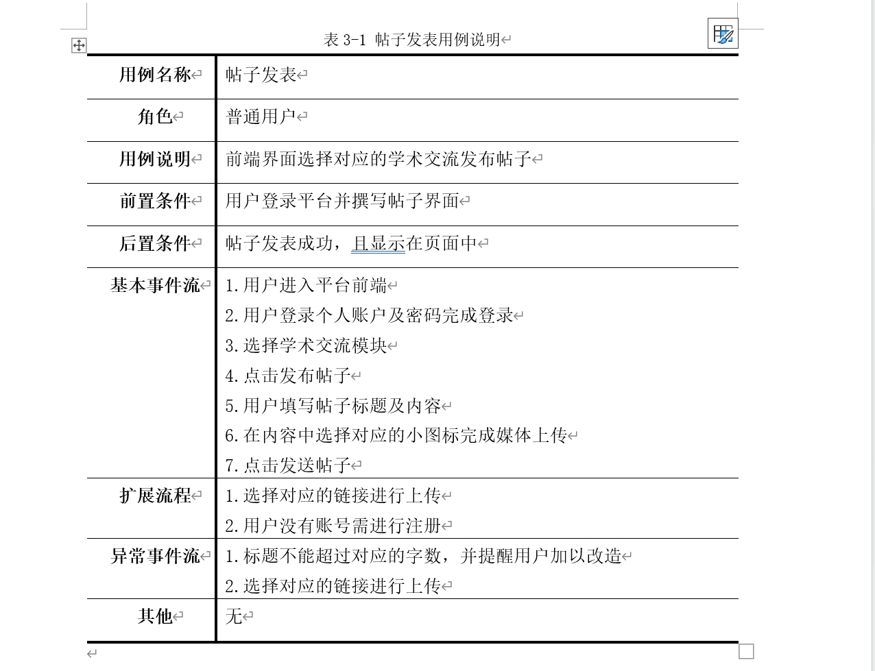
用例说明
用例名称
*
角色
*
用例说明
*
前置条件
*
后置条件
*
基本事件流
*
扩展流程
异常处理流程
其他
导出用例说明word文档
参考图例
请参考右侧示例填写用例说明信息
主页
客服
上传